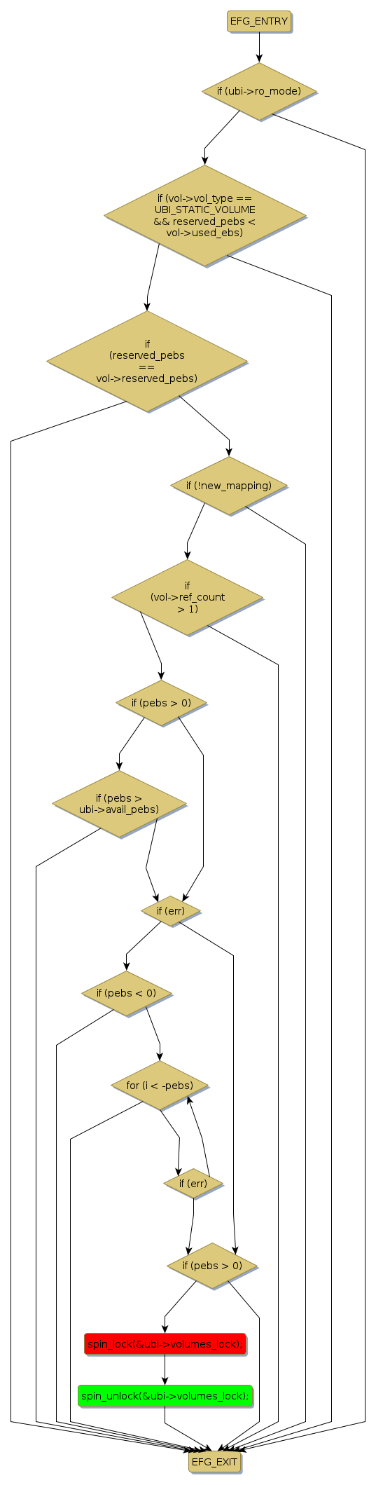
Instance Verification Kit (IVK)
spin lock @ [16602+30+/linux-3.19-rc1/drivers/mtd/ubi/vmt.c]
Instance Signature: volumes_lock
|
The Matching Pair Graph:
|
|
Function Name
|
Control Flow Graph (CFG)
|
Events Flow Graph (EFG)
|
Source Correspondence
|
|
ubi_resize_volume
|
|
|
[13918+17+/linux-3.19-rc1/drivers/mtd/ubi/vmt.c]
|